首页
> 政务公开 > 公告公示
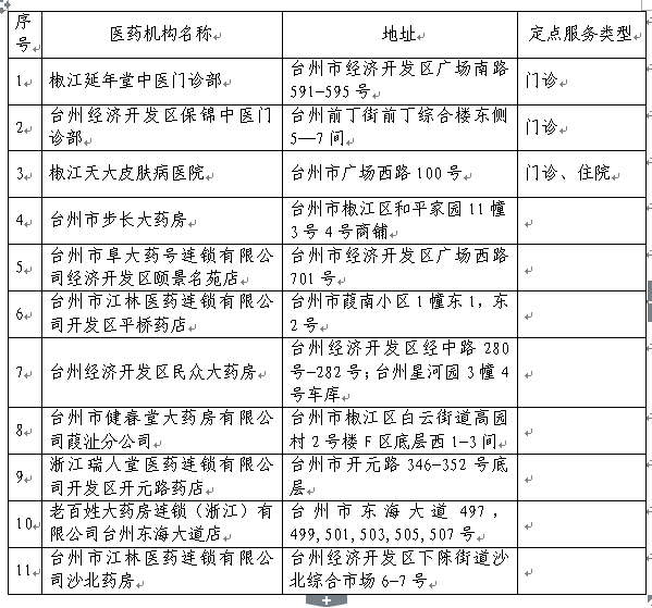
关于公布椒江延年堂中医门诊部等11家单位为台州市区职工医保定点医药机构的通知
发布日期:2017-01-22 浏览次数: 次 信息来源: 社会保险事业管理局 

椒江、黄岩、路桥区社会保险事业管理中心、各定点单位:

根据相关文件精神,医疗机构提出申请,经审查评估并公示,椒江延年堂中医门诊部等11家单位符合台州市区定点医药机构协议管理条件,现予以公布。定点单位应按规定实施计算机管理系统联网,并与医疗保险经办机构签订协议后,方可开展医疗保险服务。

2222.png

                       台州市社会保险事业管理局

                                 2017年1月12日

 

Produced By 大汉网络 大汉版通发布系统